捷报频传!
我校在湖北省首届大学生
防震减灾科普原创作品
征集活动中硕果盈枝
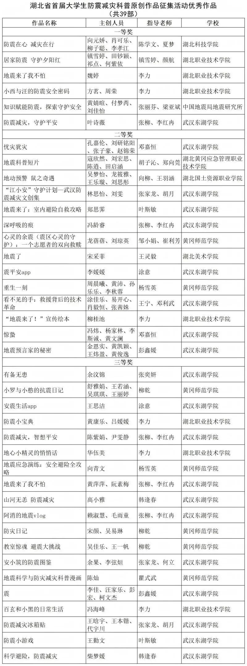
近日,由湖北省地震局、省科学技术协会、省应急管理厅联合主办的湖北省首届大学生防震减灾科普原创作品征集活动评选结果正式揭晓。我校学子踊跃参与、匠心创作,以扎实学识与创新思维积极投身科普实践,共报送25项优质作品。经层层筛选、严格评审,7项作品从众多参赛佳作中脱颖而出,成功斩获省级荣誉——其中二等奖2项、三等奖5项,用实力彰显了我校学子的综合素质与责任担当!

地理与旅游学院:
《心灵的余震(震区心灵的守护):一个志愿者的双向救赎》作品获得二等奖。
地理与旅游学院:
《重生一刻》作品获得二等奖。
美术学院:
《小罗与小憨的抗震日记》作品获得三等奖。
地理与旅游学院:
《地震应急演练:安全避险全攻略》作品获得三等奖。
美术学院:
《防灾日记》作品获得三等奖。
美术学院:
《教室惊魂 避震大挑战》作品获得三等奖。
美术学院:
《地震科学与防灾减灾科普漫画》作品获得三等奖。
这份沉甸甸的荣誉,既是对同学们创新实践能力的高度认可,更是我校“厚德、博学、力行、致远”校训精神的生动写照。
在此,向所有获奖同学致以最热烈的祝贺!也希望全校师生以此为契机,持续弘扬校训精神,在各类学术竞赛与实践活动中勇攀高峰、再创辉煌;更期待大家将这份创新热情与责任担当延伸至日常,以科普之力护航民生福祉,用青春行动助力社会发展,在服务社会、贡献国家的伟大征程中书写精彩篇章!
